Aller au contenu
  • En ligne récemment   0 membre est en ligne

    • Aucun utilisateur enregistré regarde cette page.

Messages recommandés

Posté(e)

pour les xénons ca doit pas changer mais bien vu pour le reste

  • Réponses 3,9k
  • Créé
  • Dernière réponse

Classement des membres dans ce topic

Classement des membres dans ce topic

Posté(e)

Oui commodo pour feux non xenon et juste anti brouillard arriere

Apres tu peux récupérer juste le commodo sans le cache

Mais tu pourra plus mettre les antis brouillard avant

Posté(e)

donc faut que je trouve un commodo a moins de pouvoir le réparer

Posté(e)

Et du coup les moteur de reglage en hauteur se fixe nickel aussi?

Posté(e)

Ça interresse pas mal de monde ces feux ....

 

Dis moi Denis, il y as possibilité de passer le câblage vers le ballast en dessous du feux, comme avec les feux d'origine .?

Posté(e)

Ça interresse pas mal de monde ces feux ....

 

Dis moi Denis, il y as possibilité de passer le câblage vers le ballast en dessous du feux, comme avec les feux d'origine .?

 

oui je pense mais faut percer perso j'ai fait sortir le cablage derriere et les ballasts sont fixé sur la traverse

Posté(e)

Ok

En tout cas merci pour les infos

 

Des que tu nous donnera le retour sur le faisceau d'éclairage des lentilles (s'il est identique à l'origine) je pense me prendre les mêmes ;-)

Posté(e)

Bah c'est vrai que c'est interessant vu le prix des xenons d'origine

Posté(e)

moi je les ai pris pour passer en phase 2 et franchement ils font bien sur la voiture

Posté(e)

Niveau esthétique oui ils rendent bien à voir en utilisation. On en a parle sur mon topic aujourd'hui. Risque de rentre d'humidité apparemment mais éclairent bien.

Posté(e)

peu etre avec des sous marque mais avec des DEPO je pense c'est de la bonne qualité

 

j'ai déjà eut cette marque pour mes feux Ar leds de la B7 et aucun soucis

Posté(e)

oui un cout de four et un coup de sikaflex noir et c'est finis

 

mes feux de l'a6 sont fait au sikaflex et aucun soucis

Posté(e)

De toute façon ca arrive meme sur des phares neufs audi.

Posté(e)

J'ai regardé, mais pas trouvé ou alors passé à coté, mais tu pourrais donner le lien où tu as commandé tes feux au final ?

 

il y a pas mal de revendeur sur Ebay, et certains phares n'ont pas de marques...

 

je penses craquer dans les semaines qui viennent ;)

Posté(e)

merci les amis, j'étais remonté trop loin quand tu n'étais pas encore décidé sur le vendeur; honte à moi ! :D

Posté(e) (modifié)

bon je viens de regarder pour la prochain modif (interrupteur de ventilo ça va être chaud car pas de place pour attraper les fils de la sonde

Modifié par vr6man
Posté(e)

JkT2Fj.jpg
NjTRUC.jpg

 

 

 

donc effectivement faut brancher un interrupteur sur le thermocontacteur et shunter soit la petite vitesse soit la grande

 

pour passer les deux fils jusqu'a l'habitacle pas de soucis

 

 

 

 

 

Posté(e)

ok mais la 2eme vitesse c'est quel fil ?

 

y a t'il moyen de trouver ces fils un peu plus haut dans le moteur car repiquer sur la sonde c'est chaud pas de place

Posté(e)

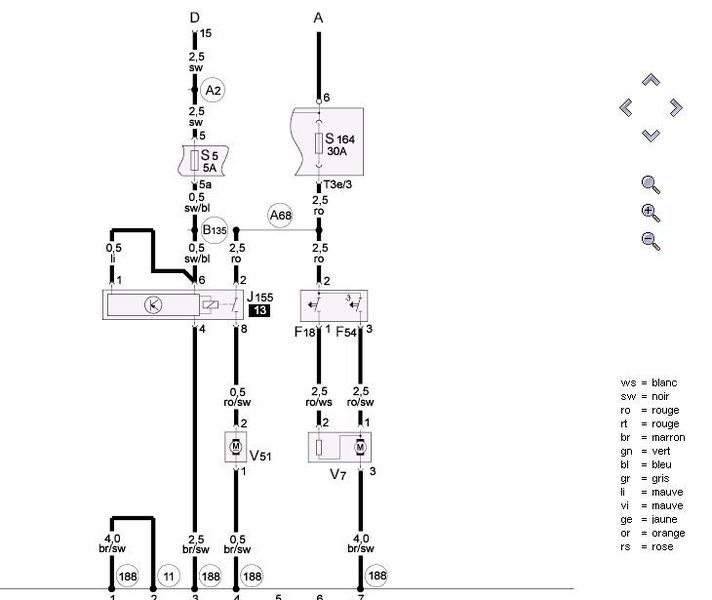
alors le ventilo c'est V3

 

broche 1 = grande vitesse

broche 2 = vitesse moyenne (on voit bien la resistance en série avec le moteur du ventilo)

broche 3 = masse du moteur

 

 

tu peux aussi tout simplement ramener un + via ton interrupteur directement sur la broche 1 du moteur du ventilo (si tu veux forcer la grande vitesse)

Posté(e)

alors le ventilo c'est V3

 

broche 1 = grande vitesse

broche 2 = vitesse moyenne (on voit bien la resistance en série avec le moteur du ventilo)

broche 3 = masse du moteur

 

 

tu peux aussi tout simplement ramener un + via ton interrupteur directement sur la broche 1 du moteur du ventilo (si tu veux forcer la grande vitesse)

 

 

c'est ce que je vais faire en passant par la boite a fusible pour protéger cet alim

 

par contre les couleurs RO/SW correspondent a quoi ?

Posté(e)

désolé denis j'avais fait une capture d'écran sans légende

 

j'ai édité le message plus haut... avec les correspondances

 

(RO/SW = rouge/noir)

Posté(e)

ok merci

 

reste a trouver une place pour l'interrupteur car y a pas trop de place a coté du bouton de dégivrage

Posté(e) (modifié)

j'aurais préféré au niveau des interrupteur c'est plus visible

 

 

je sais pas si je perce au niveau du bouton de dégivrage ou ca va déboucher ?

Modifié par vr6man
Posté(e)

j'aimerais bien trouver un console double din pour passer en rnse mais c'est super chaud a trouver

Posté(e) (modifié)

Si tu veux Denis, je peux voir en casse pour ton commodo ;)

Double Din avec un peu de chance

Modifié par olivierS4R
Posté(e)

je veux bien pour le double din et il me faut aussi le capteur assiette AR présent sur les tirants pour le réglage des xénons

 

par chez moi pas audi en casse hormis des 80

 

Pour le commodo j'y suis arrivé c'était en fait le commodo de déboiter derriere des clips

 

donc démontage entier puis remise en place de tout cela avec un nettoyage des contacts et remontage avec un point de colle sur chaque clips pour pas que cela recommence

Posté(e)

Dans le cendrier

Ou vide poche au niveau du frein à main

Moi je le mettrais ds le "trou" en-dessous de la commande des phares, tu fais juste une plaquette peinte en noir comme ça tu as possibilité de revenir en arrière si le système ne plait plus et donc pas de trou visible si jamais

Posté(e) (modifié)

il est à l’arrière?

Ok je regarde ça ;)

Moi je suis à coté de l'Allemagne et en casse il y en a à foison...des A3 pas S

D'ailleurs se sera ma deuxième voiture quand la mienne lâchera

Modifié par olivierS4R
Invité
Ce sujet ne peut plus recevoir de nouvelles réponses.
×
×
  • Créer...