Aller au contenu
  • En ligne récemment   0 membre est en ligne

    • Aucun utilisateur enregistré regarde cette page.

Messages recommandés

Posté(e)

Bonjour à tous,

je suis intéressé par l'utilisation de l'obd pour recoder la fermeture de mes portes.

quand je fais un scan des adresses avec VAG.com et mon interface KK-L, je ne trouve que quelques modules (1,3,...)

même la clim n'est pas trouvée furious.gif

 

j'ai donc cherché sur le web et je vois que :

 

Each protocol uses different pins to communicate with external scan tools. Some pins are mandatory, and some are optional, depending on the vehicle's protocol. The connector may have other pins populated that are unimportant. The OBD II connector has 16 pin locations which are numbered as shown below.

 

 

Vehicle OBD II Connector (front view)

[attachmentid=4717]

CAN Protocol Pins

If pins 5, 6, 14 and 16 are populated, the vehicle supports CAN. The A-300 and A-301 Dyno-Scan supports this vehicle.

 

Pin # Description

5 Ground

6 Data

14 Data

16 Power

ISO and KWP Protocol Pins

 

If pins 5, 7, 16 and, optionally, 15 are populated, the vehicle supports ISO or KWP. The A-100, A-101, A-300, and A-301 Dyno-Scan supports this vehicle.

 

Pin # Description

5 Ground

7 Data

15 Data (this pin is optional and may not be present)

16 Power

 

VPW Protocol Pins

 

If pins 2, 5 and 16 are populated, the vehicle supports VPW. The A-100, A-101, A-300, and A-301 Dyno-Scan supports this vehicle.

 

Pin # Description

2 Data

5 Ground

16 Power

PWM Protocol Pins

 

If pins 2, 5, 10 and 16 are populated, the vehicle supports PWM. The A-100, A-101, A-300, and A-301 Dyno-Scan supports this vehicle.

 

Pin # Description

2 Data

5 Ground

10 Data

16 Power

 

Ma question est la suivante:

quel protocol est utilisé par mon A6 1.9TDI de 12/2003?

 

merci pour vos réponses.

 

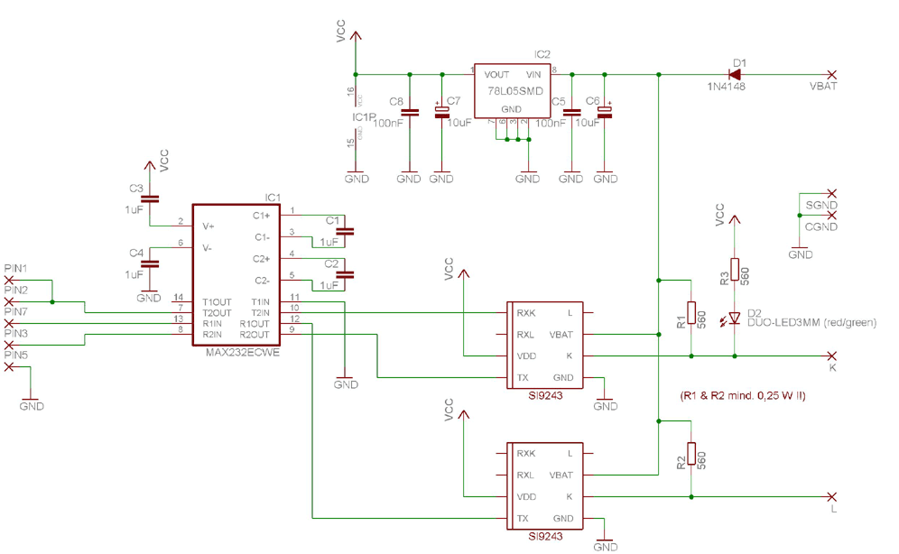
pour info : mon interface est à base de SI9243 et de max232 sur port série

post-5438-1115746925_thumb.jpg

Posté(e)

bonjour à tous,

j'ai eu comme réponse sur un autre forum que le protocole est l'ISO and KWP

 

j'ai vérifié mon interface et c'est OK,(ci joint le schéma)

[attachmentid=4908]

j'ai démonté le bas du tableau de bord (sous le volant) pour vérifier si les connexions se trouvent au même endroit.

là je me rends compte que j'ai une connexion en pin1

récap:

pin1 : ??? fil bleu blanc

pin4 : masse brun

pin5 : masse brun

pin7 : ligne com° vert rouge

pin15 : ligne com° vert bleu

pin 16 : +12V rouge noir

 

qqn a une idée de ce qu'est cette pin?

 

merci d'avance

 

Amaury

post-5438-1115922703_thumb.jpg

Posté(e)

Salut, a priori, je ne sais pas. Je n'ai rien trouve sur ce pin 1, dependant du constructeur. Chez Audi cependant, le blanc/bleu est souvent lie au Gala (le signal de vitesse)... unsure.gif

  • 3 mois plus tard...
Posté(e)

Salut,

J'ai à peu pres le même problème avec mon A4 V6 TDI de 2000. Mon interface(millisi.net KKL USB) est reconnue mais VAG-COM me dit que le véhicule n'est pas OBD II. J'ai démonté la prise OBD et là :

Pin 1=> noir et bleu

Pin 4=> marron

Pin 5=> marron

Pin 7=> vert

Pin 16=> noir et rouge

 

J'ai bien envi d'intervertir le pin 15 et 1 sur mon interface mais j'ai un peu peur de tout casser.

Si quelqun peut m'aider.

Merci

Posté(e) (modifié)

salut,

s

je ne sais pas si je vais faire avancer le "shmilblic", car je ne connais pas du tout le "VAG com", néanmoins je connais trés bien le VAS 5051 et 5052 utilisés en concession. Je peux vous dire que depuis la sortie de l' A4 2001 on utilise en concession un adaptateur entre le VAS et la prise Diag du véhicule, ceci est aussi valable pour l'Audi A6 dernier modèle avec un autre adaptateur.

ton probléme de communication vient peut-être de ça, car si l'on utilise pas ces adaptateur sur ces modèles , il est impossible de communiquer avec certains boitiers.

 

coucou.gif

Modifié par jossier.fa

Créer un compte ou se connecter pour commenter

Vous devez être membre afin de pouvoir déposer un commentaire

Créer un compte

Créez un compte sur notre communauté. C’est facile !

Créer un nouveau compte

Se connecter

Vous avez déjà un compte ? Connectez-vous ici.

Connectez-vous maintenant
×
×
  • Créer...