oliv55
Utilisateur-
Compteur de contenus
28 -
Inscription
-
Dernière visite
À propos de oliv55

-
Utilisation entrée NAV+ et NAV- pour TOM TOM
oliv55 a répondu à un(e) sujet de oliv55 dans Multimédia
merci à toi ! -
Utilisation entrée NAV+ et NAV- pour TOM TOM
oliv55 a répondu à un(e) sujet de oliv55 dans Multimédia
-
Utilisation entrée NAV+ et NAV- pour TOM TOM
oliv55 a répondu à un(e) sujet de oliv55 dans Multimédia
Bonne nouvelle, J'ai éliminé mon problème de perturbation de mon kit main libre lors du branchement de l'alim 12v du gps !!! J'ai intercallé une résistance entre le commun de la sortie son du gsp, et l'entrée NAV- de l'autoradio (56 R). Tout fonctionne normallement maintenant : téléphone sur autoradio avec mute total lors d'un appel, et gps sur autoradio avec mute partiel. 100% confort, et 100% efficace ! Que du bonheur ! -
Utilisation entrée NAV+ et NAV- pour TOM TOM
oliv55 a répondu à un(e) sujet de oliv55 dans Multimédia
sdoree, est-ce que ce phénomène se produit aussi si au lieu de brancher ton kit main libre sur l'autoradio, tu y raccorde le hp nokia ? je n'ai pas le même symptome que toi, mais parfois se produisent des baisses de volume ponctuelles lors des communications. -
Utilisation entrée NAV+ et NAV- pour TOM TOM
oliv55 a répondu à un(e) sujet de oliv55 dans Multimédia
Hello ks, je vais tenter de réaliser ton montage, car je ne trouve toujours pas de solution à la perturbation du signal son de mon kit main libre dès que je branche l'alim du pda !!! en espérant qu'avec ton montage le phénomène ne se produise plus. j'ai essayé avec un relais commandé via un transistor, d'utiliser le signal mute du téléphone pour interrompre l'alim gps, mais sans succès. -
Utilisation entrée NAV+ et NAV- pour TOM TOM
oliv55 a répondu à un(e) sujet de oliv55 dans Multimédia
merci ks je vais peut-être l'essayer car mon montage perturbe le fonctionnement de mon kit main libre téléphone : dès que je branche l'alim 12v du gps, cela provoque une remontée de masse, et le son téléphone ne passe plus alors que sa fontion mute fonctionne elle correctement. je contourne le pb via un relais qui coupe automatiquement l'alimentation 12v du gps dès que le mute téléphone est actif. ca marche bien, mais pour le perfectioniste que je suis, cela n'est pas satisfaisant. as-tu rencontré un pb similaire, et comment l'as-tu résolu ? autre question qui n'a rien à voir : afin d'améliorer les performances du gps, j'ai dans l'idée d'acheter une antenne extérieure, et d'essayer de l'insérer dans le becquet arrière de ma sbk. qu'en penses-tu, et crois-tu cela possible ? enfin, à l'arrière du concert II, il semble y avoir 2 connecteurs d'antenne : un classique assez gros (plus de radio si je le débranche), et un plus petit (aucune incidence sur la radio si je le débranche). sais-tu me dire à quoi sert ce second connecteur ? -
Utilisation entrée NAV+ et NAV- pour TOM TOM
oliv55 a répondu à un(e) sujet de oliv55 dans Multimédia
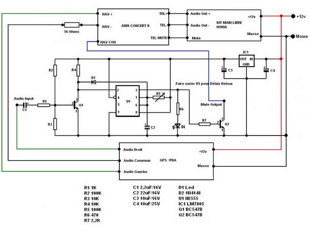
ks, peux-tu envoyer le schéma de ton montage inspiré du lien que tu cites plus haut ( http://www.pocketnavigation.de/board/threa...ghtuser=&page=8 ) ? avec les valeurs des composants ? -
Utilisation entrée NAV+ et NAV- pour TOM TOM
oliv55 a répondu à un(e) sujet de oliv55 dans Multimédia
jusqu'à maintenant cela marche parfaitement. -
Utilisation entrée NAV+ et NAV- pour TOM TOM
oliv55 a répondu à un(e) sujet de oliv55 dans Multimédia
R5 permet de faire varier la durée de maintient du mute (circuit RC avec C2). Remplace R5 par un potar de 220K. Il doit être aussi possible de faire varier la sensibilité de déclenchement en remplaçant R3 par un potar, mais cela fonctionne très bien comme cela. -
Utilisation entrée NAV+ et NAV- pour TOM TOM
oliv55 a répondu à un(e) sujet de oliv55 dans Multimédia
aucune idée ! Désolé. -
Utilisation entrée NAV+ et NAV- pour TOM TOM
oliv55 a répondu à un(e) sujet de oliv55 dans Multimédia
pour éviter la chauffe, j'ai équipé le régulateur d'un radiateur alu. dans l'ensemble cela ne chauffe pas du tout, car pas de courant mis en jeu. le système est très réactif, les messages ne sont pas tronqués. oui, le système maintient le mute pendant environ 2 secondes. j'ai remplacé une résistance par un potar, et je peux gérer ce maintient. -
Utilisation entrée NAV+ et NAV- pour TOM TOM
oliv55 a répondu à un(e) sujet de oliv55 dans Multimédia
Oui le son du gps passe, que le volume de la radio soit à 1 ou à 15, de la même manière. Idem si le poste est arrêté !!! C'est le même fonctionnement que pour un kit téléphone main libre. Le volume du son du gps se gère sur celui-ci directement. Pour ce qui est de la lecture des MP3 sur un PPC via cette interface, oui cela fonctionne, mais en mono uniquement. Pour cela, il vaut mieux raccorder le lecteur MP3 sur l'entrée chargeur cd via une interface auxiliaire comme il en existe chez Bortesi ou Dietz. -
Utilisation entrée NAV+ et NAV- pour TOM TOM
oliv55 a répondu à un(e) sujet de oliv55 dans Multimédia
Voici le lien pour le schéma de principe que j'ai utilisé pour réaliser mon interface GPS > Autoradio : http://peteropfinder.dk/_newsbin/pdamute.html Attention, pas d'utilisation commerciale sans autorisation du concepteur. Pour ce qui est de l'alim du Blue Média, j'ai utilisé (sacrifié ?) le cordon d'alimentation allume-cigare, que j'ai raccordé en // sur l'alim de mon kit main libre nokia, lui même raccordé en // sur l'alim permanente de l'autoradio. Donc, deux cables sortent par la boite à gants (qui ferme tout de même, cables fins), l'un est raccordé à l'alim du BM et l'autre à la sortie son. J'ai vraiment passé pas mal de temps à trouver le schéma de l'interface sur le net. Ce lien, c'est tout ce que j'ai trouvé. A vous de jouer maintenant du fer à souder !!!! Le jeu en vaut largement la chandelle, garanti ! -
Utilisation entrée NAV+ et NAV- pour TOM TOM
oliv55 a répondu à un(e) sujet de oliv55 dans Multimédia
Boitier interface maison, qui met à la masse l'entrée NAV CON du concert II, dès qu'un son commence à être produit par le GPS, et récupération du signal audio du GPS connecté aux entrées NAV- et NAV+ du concert II. Interrupteur dans la boite à gants pour couper l'alimentation de l'interface lorsque je n'utilise pas le GPS. Pour les photos, voir le topic plus haut en imaginant simplement un cordon supplémentaire qui sort de la boite à gants, en plus de l'alimentation 12v. Boitier interface planqué derrière l'autoradio. Avis aux amateurs, une fois le concert II sorti de son emplacement, il est très facile de démonter toute la platine de la clim, en la faisant basculer par le haut. Pas besoin d'outils, ça sort tout seul. Plein de place derrière. -
Utilisation entrée NAV+ et NAV- pour TOM TOM
oliv55 a répondu à un(e) sujet de oliv55 dans Multimédia
Ca y est, ça marche parfaitement. Lorsque le GPS se met à parler, le son de l'autoradio baisse (sans se couper complètement), et une fois que le message du GPS est terminé, l'autoradio retourne à son volume d'écoute normal. Le son du GPS est amplifié, cela change du HP nasillard du GPS.
| Quelques Liens | |||||||||||||||||||||
|---|---|---|---|---|---|---|---|---|---|---|---|---|---|---|---|---|---|---|---|---|---|
|
Administrateur |
La Charte du Forum |
||||||||||||||||||||
Rappel sur la Diffamation et la Calomnie
La diffusion d’informations fausses ou erronées visant à déstabiliser, voire à compromettre l’intégrité d’autrui, voire même jugée tendancieuse ou malhonnête, pourra être considérée comme de la diffamation pouvant faire valoir nos droits en déposant plainte contre les auteurs de ces propos.
C'est pourquoi, vous êtes tenus de respecter notre Charte d'Utilisation à l'instant même que vous vous trouvez dans ces lieux.
Information
Merci à vous d'être dans ces lieux, de participer et de partager vos expériences dans la communauté des 4 anneaux.
Il est important de ne pas oublier, qu'en naviguant sur cette plateforme et qu'en vous connectant sur AudiPassion, que vous avez lu et accepté notre charte d'utilisation.
Publicité
AudiPassion vit grâce à son référencement par les moteurs de recherche et de la publicité non-intrusive.
L'utilisation de filtres bloquant les scripts de référencement statistique ou l'affichage de bannières publicitaires n'est pas recommandé.
Pour faire vivre le forum gratuitement, nous vous remercions de ne pas activer cette fonctionnalité dans votre navigateur...